平利县耕地现状和后备资源调查评价项目技术支持服务中标(成交)结果公告
发布时间:2025-12-31 作者:信息公司 来源:原创
一、项目编号:KTJS25(AKCG)-077
二、项目名称:平利县耕地现状和后备资源调查评价项目技术支持服务
三、采购结果 :
采购包1:

采购包2:

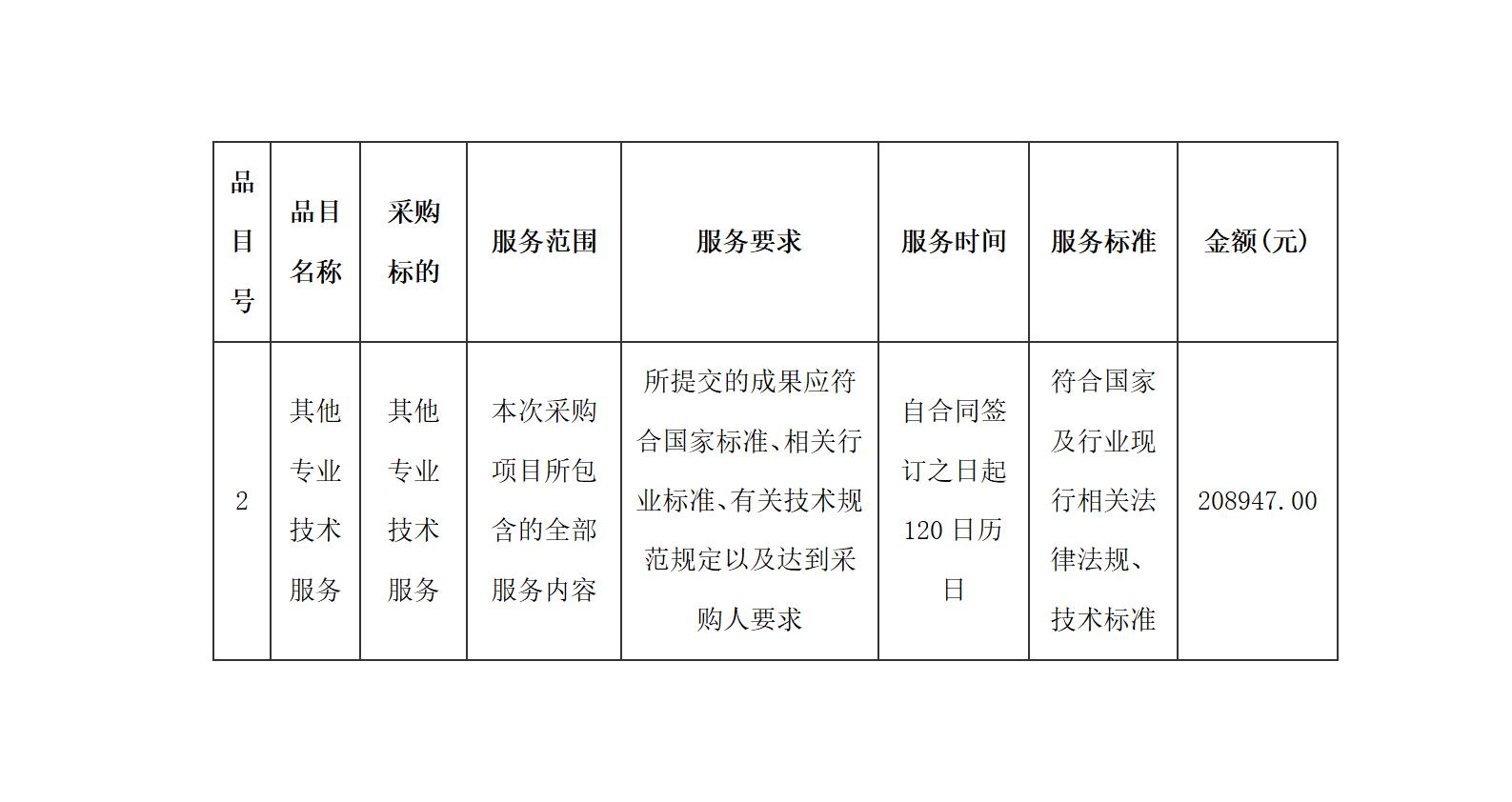
采购包3:

四、主要标的信息四、主要标的信息
合同包1(平利县耕地现状和后备资源调查评价项目技术支持服务一标段):服务类(安康地微地理信息有限公司)
合同包1(平利县耕地现状和后备资源调查评价项目技术支持服务一标段):服务类(安康地微地理信息有限公司)

合同包2平利县耕地现状和后备资源调查评价项目技术支持服务二标段):服务类(陕西佳维空间地理信息科技有限公司)

合同包3(平利县耕地现状和后备资源调查评价项目技术支持服务一标段):服务类(山东司南地理信息有限公司)

五、评审专家(单一来源采购人员)名单:
蒙正凤(采购人代表)、于燕章、丁睿
六、代理服务收费标准及金额:
蒙正凤(采购人代表)、于燕章、丁睿
六、代理服务收费标准及金额:

七、公告期限
自本公告发布之日起1个工作日。
八、其他补充事宜
各有关当事人若对本公告有异议,请按《中华人民共和国政府采购法》第五十二条之有关规定执行。
九、凡对本次公告内容提出询问,请按以下方式联系。
1.采购人信息
名称:安康市自然资源信息科技有限公司
地址:陕西省安康市高新技术产业开发区安康大道28号
联系方式:0915-8889266
2.采购代理机构信息
名称:康投建设有限公司
地址:陕西省安康市高新区万达安康之眼A座506室
联系方式:0915-8100567
3.项目联系方式
项目联系人:罗工
电话:0915-8100567
自本公告发布之日起1个工作日。
八、其他补充事宜
各有关当事人若对本公告有异议,请按《中华人民共和国政府采购法》第五十二条之有关规定执行。
九、凡对本次公告内容提出询问,请按以下方式联系。
1.采购人信息
名称:安康市自然资源信息科技有限公司
地址:陕西省安康市高新技术产业开发区安康大道28号
联系方式:0915-8889266
2.采购代理机构信息
名称:康投建设有限公司
地址:陕西省安康市高新区万达安康之眼A座506室
联系方式:0915-8100567
3.项目联系方式
项目联系人:罗工
电话:0915-8100567
康投建设有限公司
2025年12月31日
2025年12月31日
扫一扫在手机打开当前页